Differentiating Polynomials#
A polynomial is an equation in the form:
where
\(a_n, \ldots, a_2, a_1, a_0\) are the constant coefficients.
\(x^n, x^{n-1}, \ldots, x^2\) are powers of a variable \(x\).
A rather simple example of a polynomial is the quadratic \(x^2+3x+1\).
Differentiation finds the gradient of a curve at a given point. Suppose we want to find the gradient of a function that is a polynomial, such as \(y = x^3+1\). How do we find this differential?
As differentiation may be new to many readers, we will begin slowly and first explain how to differentiate the individual terms of a polynomial, for example \(x^2\), before moving on in the section on differentiating a sum to help us differentiate polynomial sums such as \(4x^3+1\).
The general rule is as follows:
The main points we should note are that:
If \(y=1\), then \(\frac{dy}{dx} = 0\) (since \(x^0=1\), so \(n=0\) here). In fact, the same can be applied to any constant, not just 1. So:
\[ \textrm{If }y=c\textrm{ for any constant }c\textrm{, then }\frac{dy}{dx} = 0 \]If we have \(y=x\), then this is the same as \(y=x^1\), so we have \(\frac{dy}{dx}=1\times x^{1-1} = 1\).
If we have \(y=x^2\), then we have \(\frac{dy}{dx} = 2\times x^{2-1} = 2x\).
We have only considered examples of polynomials up to the power of 2. The next example shows that we can apply this rule to polynomials of higher powers.
Example
Differentiate \(y=x^5\).
Solution: From above, we know if \(y=x^n\), then \(\frac{dy}{dx} = nx^{n-1}\). So in this example, we have that \(n=5\). This gives the following answer:
The sympy
library that we met previously is also capable of symbolic differentiation.
from sympy import symbols, diff
x = symbols('x')
diff(x ** 5)
We can also differentiate using this rule when $x$ is raised to a negative power, as shown in the next example.
Example
Differentiate \(y=x^{-1}\).
Solution: From above, we know if \(y=x^n\), then \(\frac{dy}{dx} = nx^{n-1}\). So in this example, we have that \(n=-1\). This gives the following answer:
diff(x ** -1)
We can differentiate using this rule when \(x\) is raised to a fractional power, as shown in the next example.
Example
Differentiate \(y = x^{\frac{1}{2}}\).
Solution: So using the rule if \(y = x^n\), when \(\frac{dy}{dx} = nx^{n-1}\), we have \(n=\frac{1}{2}\). This gives the answer:
diff(x ** (1/2))
It is an exercise for the reader to show the above Python result is equivalent to the mathematical result above.
So far, we have only considered polynomials, which has a coefficient of 1. But how do we differentiate \(y=4x^2\), where the coefficient is equal to 4? When we have a coefficient, denotated \(a\), we have the rule:
So going back to \(y=4x^2\), we can see that the coefficient \(a=4\) and \(x\) is raised to the power \(n=2\). So using the rule if \(y=ax^n\), then \(\frac{dy}{dx}= a\times n\times x^{n-1}\). We have:
Important
When differentiating any function \(f(x)\), multipled by some constant \(a\), finding \(\frac{d}{dx}[af(x)]\), we can take the constant \(a\) out of the derivative so:
For example, \(\frac{d}{dx}(2x^3) = 2\times \frac{d}{dx}(x^3) = 2\times 3x^2 = 6x^2\).
Example
Differentiate \(y=4x^{-\frac{1}{2}}\)
Solution: This example combines everything we have looked at so far. So using the rule:
We have \(a=4\) and \(n=-\frac{1}{2}\). This gives the answer:
diff(4 * x ** -0.5)
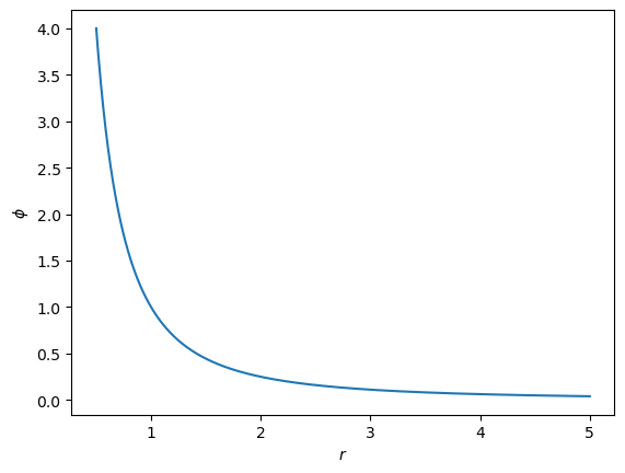
Coulomb’s Law
Coulomb’s Law starts that the magnitude of the attractive force \(\phi\) between two charges decays accounding to the inverse swquare of the intervening distance \(r\):
Supporse we plot a graph of \(\phi\) on the y-axis against \(r\) on the x-axis, what is the gradient.
Solution: To find the gradient, we find the derviative with respect to \(r\), denoted \(\frac{d\phi}{dr}\) of:
All the examples so far have only contained \(x\) and \(y\), however in this question, we have the variables \(\phi\) and \(r\). We know \(y=x^n\) then \(\frac{dy}{dx}=nx^{n-1}\), so with \(y\) as \(\phi\) and \(x\) and \(r\) and \(n=-2\). We have:
In Python, we will start by plotting the relationship.
import numpy as np
import matplotlib.pyplot as plt
r = np.linspace(0.5, 5, 1000)
phi = 1 / (r ** 2)
plt.plot(r, phi)
plt.xlabel('$r$')
plt.ylabel('$\phi$')
plt.show()

We can then use sympy
to find the gradient at any point, \(r\).
r = symbols('r')
diff(1 / (r ** 2))
The equation above tells us that \(\frac{d\phi}{dr}\) will be negative for all positive \(r\). We can see this in the plot above, the slope of the line is always going down.